PhytoGerm: Extraction of germanium from biomass – An economic pre-feasibility study
Abstract
Germanium is a metalloid with great potential for industrial use. Currently, the semi-conductor is primarily recovered as a by-product during the exploitation of zinc. The global zinc mine and metal production, however, has been decreasing over the last years, which may result in a production to consumption deficit for germanium. “Phy-toGerm” is part of the r³-initiative for tech metals and resource efficiency, a subsidy program of the German Federal Ministry of Education and Research. Within this context, the PhytoGerm project focuses on alternative methods to extract germanium. The suggested mining process operates with ribbon grass which is capable of accumulating germanium from soils, e.g. from mine tailings. After harvesting germanium-enriched plants, the biomass is ensiled and biogas is produced by fermentation. This study analyzes the economic pre-feasibility of this process, whereby the results reveal that germanium can be obtained economically by means of phytomining under certain preconditions (i.e. absorption of 10 ppm germanium in dry biomass, twice the current price of germanium(IV)-oxide).
1 Introduction
Phytomining is an extraction process in which metallic substances in soils or sediments are absorbed by plants. This process has become very popular in the last decades because of its low costs and environmental friendliness. “PhytoGerm” is part of the German r³-initiative for strategic tech metals and resource efficiency and focuses on a method to extract germanium from ribbon grass. This paper analyzes the economic pre-feasibility of the process introduced by the PhytoGerm project. At first, the economic importance of germanium is shown by analyzing its demand and supply. The second part deals with the plants that accumulate germanium and the boundary conditions for cultivation. The economic aspects of harvesting germanium are shown by means of a case study, whereby the necessary machinery, equipment and infrastructure for the process are demonstrated. Finally, the two major leverage factors, i.e. the accumulated amount of germanium and the market price, are examined in order to derive a conclusion concerning the economic feasibility of the PhytoGerm process.
2 Global supply and demand of germanium
The first industrial application of germanium took place in the 1960’s with the invention of germanium transistors (Calder, 1958) and the usage of germanium as a semiconductor material in radar units. Nowadays, germanium is used in military applications and many industrial fields, especially in electronics and optics. In the following, the world-wide supply and demand are described in order to deduce the importance of alternative extraction methods.
2.1 Supply
Erdmann et al. (2011) estimate that the global germanium reserves range between 9,000 and 10,000 t. The distribution of the metalloid is highly dispersed, whereby the available resources are primarily associated with certain zinc and leadzinc-copper sulfide ores. The lion’s share of the reserves is in hands of the People’s Republic of China (3,650 t), followed by Russia (2,900 t) and the Democratic Republic of the Congo (1,000-2,000 t). The US (450 t) and Namibia (250-500 t) only control a small amount of the existing germanium deposits (Erdmann et al., 2011; Melcher et al., 2014).
Most of the germanium is recovered as a byproduct during zinc extraction. In a few instances, the metalloid has been extracted in copper smelters and from the fly ash of coal burning power plants (Melcher et al., 2014). Over the past six years, the worldwide production of germanium increased from 118 t to 153 t in 2013 (figure 1). Following this trend, germanium supply could reach up to 200 t in 2020 with a compound annual growth rate of 4.8%.
The global zinc mine and metal production, on the other hand, has decreased over the last years and leveled in 2013, which may result in a production to consumption deficit for germanium. Part of the gap can be filled by additional secondary material, especially recycled fiber optics. At the moment, the share of recycled germanium is about 30% of the annual production (Claeys and Simoen, 2011). In addition, other sources of germanium concentrate must be exploited.
2.2 Demand
According to a market study of Merchant Research & Consulting Ltd. (2014), the global demand of germanium will amount to 270 t per year in 2030. The values for the predicted germanium consumption are, however, highly diverse across different studies. The Fraunhofer Institute ISI brings up numbers of germanium consumption of 220 t to 520 t per year only limited to the fiberglass industry in 2030 (Angerer et al., 2009). Other sources like Elsner et al. (2010) estimate a composite demand of 290 t germanium per year in 2030.
The main field of application for germanium is fiber optics (40%) due to its high index of refraction and low optical dispersion (figure 2). Germanium is needed to change the optical properties inside the fiberglass. Moreover, germanium(IV)-oxide (GeO2) is used as a polymerization catalyst (25%) during the synthesis of polyethylene terephthalate (PET), a commercially important plastic. The high brilliance of the produced polyester is particularly used in the Japanese PET bottle market. Because germanium is transparent in infrared light, it is also an important optical material, e.g. for night vision devices in cars or hot spot detection in military devices, accounting for 24% of the total germanium demand. The remaining 11% spread on semiconductors alloys, solar cells and miscellaneous usage (Erdmann et al., 2011; Europäische Kommission, 2014; Merchant Research & Consulting Ltd., 2014; Rangel et al., 2013; U.S. Geological Survey, 2000-2014). Overall, it can be said that germanium is critical in highly technical devices and processes, so that the demand is likely to remain high.
As with all strategic metals, the commercialization of sustainable resource technologies such as phytomining highly depends on the market price of germanium, which has been relatively volatile over the last decades (figure 3). The market is dominated by a few market players, with a global production volume of about 150 t per year. The price uncertainty is aggravated by the fact that germanium is to a large extent used in military applications. Hence, the U.S. and China State Reserve Bureau purchase significant amounts of germanium metal for their national stockpile on a regular basis (Bhal et al., 2013).
The erratic development of the germanium retail price is shown in figure 3. With the invention of infrared techniques in the early 1970’s, the germanium metal price raised by 53% from 354,000 $/t to 540,000 $/t. Later, the price increased by another 47% up to 795,000 $/t in 1982 due to the invention of fiberglass and the usage in diodes and transistors. On top, germanium was used in the photovoltaic industry and for the chemical polymerization of PET in the period from 1985 to 1996. Overall, the fast growing demand could not be met, so that the market price climbed up to 2,039,000 $/t. Between 2000 and 2005, the price dropped by 78% to 466,000 $/t. In 2008, one ton of germanium had a price of 1,003,000 $. After the financial crisis, the price increased again by 220% from 580,000 $/t to 1,300,000 $/t, accompanying the global economic recovery (Guberman, 2015; Bräuninger, 2013).
3 Phytomining – Technology
In general, phytomining refers to a process in which metallic substances in soils or sediments are absorbed by plants. Phytoextraction has been growing rapidly in popularity over the last twenty years due to its environmental friendliness. Within the PhytoGerm project, the goal is to find a plant species that concentrates germanium in aerial plant biomass, which grows well on poor soils and contaminated industrial sites. A particular suitable plant in this case, a so-called accumulator, is ribbon grass (lat. Phalaris arundinacea L.).
Ribbon grass is a persistent energy plant with a maximum height of 2.20 m, which grows on riverbanks and humid grassland, and thus on soils being humus-, clay-like or of sandy consistence (Ust’ak, 2012). Furthermore, the grass is frost and dry phase resistant. The accumulator grows well on prolific siliceous soil, providing advantages with regard to plant growth. The positive effect of silicon uptake is based on scaling up the leaf surface, thus improving light capture. Germanium and silicon largely share similar chemical properties, which is the reason why grasses incorporate the metalloid. Consequently, the concept is to make use of elevated germanium levels in soils, for instance, of tailings from zinc mining sites, and thus allowing the plants to accumulate sufficiently high amounts of germanium in order to achieve high yields during the extraction process (Heilmeier, 2010).
3.1 Process route
To analyze the economic pre-feasibility of phytomining germanium, several assumptions along the process have to be made. Figure 4 shows the investigated scenario starting with cultivating ribbon grass on germanium-rich soils, which is in turn the substrate for biogas generation. To ensure that a pilot plant for germanium extraction is sufficiently working to capacity, one will have to make use of the existing, decentralized biogas plant and mono incinerator infrastructure in Germany. In this study, we assume that 13,636 t ribbon grass per year are obtained from several cultivation areas, which is the amount needed to utilize an average 500KW biogas plant. In a next step, the aerial plant parts are harvested and the biomass is hackled and ensiled before it is used as raw material for further processing. During the ensiling process, acidophilic microorganisms convert glucose to lactic acid under anaerobic conditions. Ensiling causes a mass reduction of plant material by up to 12% (Heyland, 1996), whereby there is no loss of germanium detectable. In a digester, 12,000 t of the remaining biomass are mixed with 3,000 t liquid manure. The central anaerobic digestionp rocess requires on average 60 to 70 days under constant temperature conditions between 35°C and 40°C, whereby the produced biogas can be used after purification in a gas scrubbing process (Krzack, 2013-2014).
The residual biomass needs to be separated trough solid-liquid separation, e.g. with a screw press (figure 5). After deposing the liquid phase, 4,112 t of biomass per year are available for germanium extraction. The liquid phase still contains a share of up to 30% germanium, which can be recycled through fertilizing cultivation areas with this liquid mixture. In the next cycle, the germanium will again be accumulated in ribbon grass plants.
A germanium extraction of the liquid phase is economically and technically not suitable due to the high amount of liquid and its low germanium concentration. The solid biomass is at first dried and then thermally processed in a biomass power plant. The residuals of the combustion process are ashes and fly ashes, enriched with germanium, with an annual output of approximately 280 t. Studies related to the combustion process have shown that most of the germanium is accumulated within the fly ash. Bottom ashes only demonstrate a very small share of germanium. In a combustion process, the share of fly ash varies between 25% and 30% (Kröppl et al., 2013; Van Loo et al., 2012). To determine the cost-effectiveness of the process of germanium extraction, an annual volume of 100 t of pure fly ash, based on the capacity of one biogas plant, is assumed.
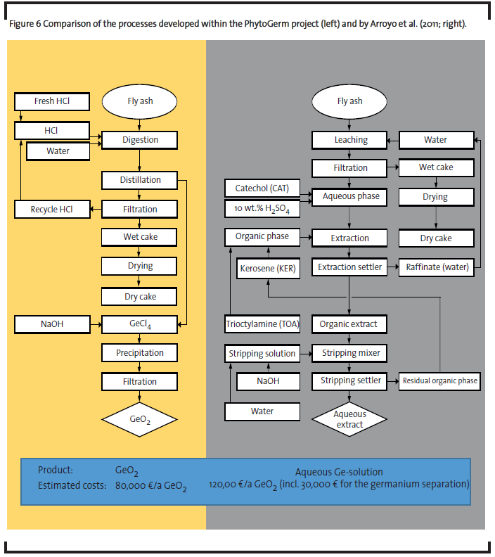
Typically, the soil concentration on mining dump areas varies between 3 ppm and 15 ppm (Melcher et al., 2014; Arroyo et al., 2009). Growth studies within the PhytoGerm project show a strong dependency of germanium accumulation in biomass on the germanium soil concentration and its mobility in soil, whereby certain organic acids can significantly enhance the mobility of the metalloid. Up to now, only 1 ppm of germanium can be accumulated in biomass due to the low mobility of germanium in the investigated soils within the project. The ribbon grass, however, is capable to accumulate much higher concentrations. The amount of germanium accumulated in the plants corresponds directly to the germanium content within the ash. For the pre-feasibility study, two different processes for the germanium extraction step are investigated and subsequently introduced (figure 6): An established germanium extraction method of Arroyo et al. (2011) as well as an alternative method developed during the PhytoGerm project.
3.2 Germanium extraction process introduced by Arroyo et al. (2011)
Arroyo et al. (2011) describes a solvent extraction method for recovering germanium from coal fly ashes. The process is based on numerous steps beginning with the leaching of fly ash with water. The impurities are then removed by filtration and the leachate is mixed with catechol and sulfuric acid for complexation. In the following step, the aqueous phase is extracted with an organic phase of trioctylamine and kerosene in a mixer-settler system. The organic phase is then treated with a stripping solution containing sodium hydroxide. Parts of the raffinate and the residual organic phase can be reused in the process (Arroyo et al., 2011).
3.3 Germanium extraction process developed by PhytoGerm
Within the PhytoGerm project, a germanium extraction process based on the combination of leaching and distilling germanium with hydrochloric acid was developed. At the initial stage, fly ash is mixed with a hydrochloric acid (HCl) solution and germanium is extracted in the form of germanium tetrachloride (GeCl4) by distillation. Due to a solid liquid separation step, HCl can be recycled and the molarity of the solution is adjusted by a complementary feed of fresh HCl. GeCl4 is injected in a second reactor with a sodium hydroxide solution for the precipitation of germanium(IV)-oxide, which is subsequently separated by filtration.
By comparing the two methods of PhytoGerm and Arroyo, it can be recognized that the PhytoGerm process requires less process steps. In addition, the Arroyo protocol ends with an aqueous germanium solution instead of isolated germanium(IV)-oxide. Moreover, the germanium extraction according to the PhytoGerm method has advantages regarding a scale-up due to less operation steps and simpler reactor systems.
The investigated process route ends with producing powdery germanium(IV)-oxide. Based on the previously stated assumptions, 3.9 kg of germanium(IV)-oxide can be obtained in total each year. If required, the oxide can be further reduced to germanium metal powder in ultra-clean graphite boats at 760 °C (Melcher et al., 2014). Finally, for producing metal bars, the powder has to be melted at 1,100 °C (Melcher et al., 2014).
4 Economic pre-feasibility of the PhytoGerm process – A case study
The PhytoGerm process can be considered as an add-on investment to the existing biogas plant and incinerator infrastructure in Germany. In the following section, the capital and operational expenditures as well as the yields of the investigated phytomining processes are assessed. The data for the PhytoGerm and Arroyo process are analyzed by conducting net present value calculations.
4.1 Economic analysis for the biogas plant
For processing 13,636 t of ribbon grass, one medium-sized biogas plant with a power of 500 kWel is necessary. We assume that the biogas plant is already in place and running, so that no additional investments are required. For the generated biogas income, we use the KTBL calculator from the German “Association for Technology and Structures in Agriculture”. The KTBL calculator is a tool for planning and scaling biogas plants, so that users can select from a large number of parameters such as the type of applied biomass. Because of the high comparability with ribbon grass, and the fact that ribbon grass is not included in the KTBL-tool, values for Sudan grass are used. Overall, a biogas plant generates a revenue of about 734,523 € per year. This revenue covers the operational costs of the biogas plant of 513,928 € per year as well as the profit expectations of the owners.
To stimulate additional investments in phytomining, supplementary profits must be generated with the extraction of germanium. The same argument applies to a mono incinerator burning the dry mass, whereby an investment of approximately 4.24 mn € would be necessary for building a new furnace.
4.2 Cost analysis for the germanium extraction process
The investment and operating costs of the Arroyo and PhytoGerm process are shown in tables 1-3. The Arroyo process ends with a liquid extract, so that the germanium must still be separated from the liquid phase. Therefore, cetyltrimethylammonium bromide (CTAB) is used. The additional costs for the separation of germanium may vary and are almost completely levied. The PhytoGerm process ends with the target product GeO2, so that no additional costs for chemicals or equipment are needed.
In order to make the process routes of PhytoGerm and Arroyo comparable, plants are scaled to an annual volume of 100 t. This corresponds to the annual amount of fly ash, which can be obtained from the biomass processed in one biogas plant. Table 1 compares the investments for the plant technology of the PhytoGerm process with an amount of 467,800 € and the expenses for the required equipment for the Arroyo process yielding a total of 674,000 €.
Based on required systems and equipment, the PhytoGerm process is much more compact because it only requires glass reactors with distillation equipment and a filter system. The infrastructure of the Arroyo process consists of different reactors and a mixer-settler system mainly made of stainless steel.
In addition to the investments, operating expenditures contribute significantly to the efficiency of a process. Tables 2 and 3 show the operating costs for the processes according to PhytoGerm and Arroyo, respectively. Note that both processes require larger amounts of water and chemicals. Yet, parts of water and kerosene as well as hydrochloric acid can be returned to the leaching and extraction steps, therefore, only small amounts of fresh reagents must be added to the processes.
Overall, both processes are characterized by a number of necessary chemicals for germanium extraction such as petroleum, catechol, sulfuric acid, hydrochloric acid etc., causing high running costs. Furthermore, 500,000 l of water per year are needed, which have to be treated by using filters to keep the water in a closed system. The operating costs are highly dependent on the raw material costs. Figure 6 illustrates that the PhytoGerm process ends with filtering GeO2, while the Arroyo method produces an aqueous extract with germanium. Arroyo et al. showed that the precipitation of germanium out of the aqueous solution is not trivial due to the required pH-level as well as the remaining dissolved organic compounds from the extraction process. They stated that without any adjustments only up to 6% of the germanium can be precipitated using CTAB. Hence, the removal of germanium from the aqueous extract is only possible by introducing further process steps such as pH-regulation, filtration and removing the organic precipitation by burning of the filtration product. Therefore, add-on-costs of about 35% of the operation expenditures for chemicals, wages and other have to be considered.
Hence, in order to produce the same amount of germanium(IV)-oxide, an estimated cost difference of 30% has to be expected when comparing the PhytoGerm or the Arroyo process. These additional expenses are already included in the calculation of the operating costs. The comparison shows that the PhytoGerm approach also provides a significant advantage in terms of capital expenditures for the infrastructure and system technology of 206,200 € to process 100 t of fly ash per year.
4.3 Yields
In total, 3.9 kg of germanium(IV)-oxide can be extracted each year with the described phytomining process. The sales of germanium(IV)-oxide at a retail price of 1,313 € per kg sum up to 5,121 € per year. Table 4 summarizes the costs and revenue structure for both considered extraction methods.
Obviously, in such a setting with a discount rate of 12% and an expected plant operating time of 12 years, the net present value of both processes is highly negative. The net present value of the PhytoGerm and the Arroyo plant would amount to -942,000 € and -1,380,000 €, respectively.
The future market price as well as the expected yield are two main leverage factors for the operational efficiency. If these factors change in the right proportion, both plants could produce economically. Figures 7 and 8 show the expected cash flows to depend on the market price and the concentration of germanium that a plant is able to accumulate, whereby the Pa*-value reflects the actual price per kilogram of germanium(IV)-oxide in 2014. Accordingly, if the current retail price doubles – reaching the level of 1996 – and 10 ppm of germanium could be absorbed, a positive cash flow for the PhytoGerm process could be generated for the first time. Yet, the expected revenues would not cover the capital expenditures and the risk of the investment. Only if the market price of germanium triples and a concentration of at least 15 ppm is achieved, a sufficient cash flow and hence positive net present value can be realized. Such high market prices are only realistic if the fiberglass industry expands dramatically over the next 20 years and no substitute for germanium is found. Due to the lower capital and operational expenses, the PhytoGerm process provides the advantage that it reaches a positive net present value in just four years – assuming a germanium price of 3*Pa and a 15 ppm-concentration – and hence, it involves a considerable lower financial risk than the Arroyo process, which has a pay-off period of approximately eleven years. Further, Arroyo’s method provides an internal rate of return (IRR) of 12.5%, while the IRR of the PhytoGerm process amounts to 30.5% due to the significant lower capital expenditures.
5 Conclusion
Although the PhytoGerm process presents an environmentally friendly approach to “harvest” germanium, the current market price and accumulation rate of the metalloid in plants do so far not justify add-on investments to the existing biogas plant infrastructure. Especially the last step of the value chain, i.e. the germanium extraction from fly ash, makes the process route unprofitable due to its high operational expenses. Nevertheless, germanium remains a strategic metal that is critical not only for military applications but also for several other highly technical devices and processes, so that the demand is likely to rise considerably. In order to improve the operational efficiency of the PhytoGerm process, the accumulation rates of germanium within the ribbon grass need to be intensified by methods increasing the germanium mobilization in soils. Thus far, the relatively high running costs of the germanium solvent extraction from fly ash remain the key obstacle implementing the described process route. In this paper, the two extraction approaches introduced by the PhytoGerm project and by Arroyo et al. (2011) have been investigated. From a financial point of view, the PhytoGerm method is found to be the preferred process route because it provides a higher return as soon as the market price (3xPa*) and yield (15 ppm) reach levels at which it is economically feasible to extract germanium from fly ash. Future research could e.g. focus on methods for refining germanium and other elements of the biomass. In addition, extracting further valuable substances, for example, phosphate, which is part of the bio-based ashes, has not been taken into account in this study. The co-extraction of different products might have positive effects on the economic feasibility of the PhytoGerm process, which thus has to be addressed in the further process development and studies in order to enhance the phytomining concept.
Acknowledgements
The authors wish to thank the Institute of Biosciences of the TU Bergakademie Freiberg, in particular the group for Biology and Ecology represented by Prof. H. Heilmeier and O. Wiche for providing plant material. We would also like to thank Bauer Umwelt GmbH as well as MT Energie GmbH for the collaboration during the project. We also gratefully acknowledge the financial support by the Federal Ministry of Education and Research (BMBF) within the framework FONA (PhytoGerm; project no. 033R091).
References
Angerer, G., Marscheider-Weidemann, F., Lüllmann, A., Erdmann, L., Scharp, M., Handke, V. and Marwede, M. (2009): Rohstoffe für Zukunftstechnologien – Einfluss des branchenspezifischen Rohstoffbedarfs in rohstoffintensiven Zukunftstechnologien auf die zukünftige Rohstoffnachfrage, Fraunhofer Verlag, Stuttgart, Germany.
Arroyo, F., Font, O. and Fernandez-Pereira, C. (2009): Germanium recovery from gasification fly ash: Evaluation of end-products obtained by precipitation methods, Journal of Hazardous Materials, 167 (1-3), pp. 582-588.
Arroyo, F., Fernández-Pereira, C., Oroz, P. and del Valle, J. (2011): Industrial Equipment Design for the Recovery of germanium from Coal Fly Ash Leachates by Solvent Extraction, World of Coal Ash Conference, Denver, USA.
Aubel, Ines (2014): Projekt “PhytoGerm”, [interviewee] Tasja Kleeberg, October 28, 2014.
Bhal, H. and Yam, P. (2013): China buys nearly a quarter of global germanium output, available at Reuters.com, accessed January 29, 2016.
Butterman, W. and Jorgenson, J. (2005): Mineral Commodity Profiles – Germanium, U.S. Geological Survey, Reston, USA.
Bräuninger, M., Leschus, L. and Rossen, A. (2013): Ursachen von Preispeaks, -einbrüchen und -trends bei mineralischen Rohstoffen, DERA Rohstoffinformationen 17, Deutsche Rohstoffagentur (DERA), Berlin, Germany.
Calder, N. (1958): The Transistor, 1948-58, New Scientist, 4 (86), pp. 342-345. Claeys, C. and Simoen, E. (2011): Germanium Based Technologies: From Materials to Devices, Elsevier Science, Amsterdam, Netherlands, p. 13.
Elsner, H., Melcher, F., Schwarz-Schampera, U. and Buchholz, P. (2010): Elektronikmetalle – zukünftig steigender Bedarf bei unzureichender Versorgungslage?, Bundesanstalt für Geowissenschaften und Rohstoffe, Hanover, Germany.
Erdmann, L., Behrendt, S. and Feil, M. (2011): Kritische Rohstoffe für Deutschland, Institut für Zukunftsstudien und Technologiebewertung (IZT), Berlin, Germany.
Europäische Kommission (2014): Report on critical raw materials for the EU – critical raw materials profiles, Brussels, Belgium, pp. 28 ff.
Guberman, D. (2015): Mineral Commodity Summaries – Germanium, U.S.
Geological Survey, Reston, USA. Heilmeier, H. (2010): Verbundvorhabensbeschreibung “Germaniumgewinnung aus Biomasse” (PhytoGerm), TU Bergakademie, Freiberg, Germany.
Heyland, K. (1996): Spezieller Pflanzenbau, Ulmer, Stuttgart, Germany.
Kröppl, M. and Lanzerstorfer, C. (2013): Acidic extraction and precipitation of heavy metals from biomass incinerator cyclone fly ash, in Proceedings of the 16th International Conference on Heavy Metals in the Environment, E3S Web of Conferences, Volume 1, EDP Sciences.
Krzack, S. (2013-2014): Biomassetechnologien, session material, Freiberg, Germany.
Melcher, F. and Buchholz, P. (2014): Germanium, in: Gunn, G. (ed.), Critical Metals Handbook, John Wiley & Sons, Chichester, pp. 177-203.
Merchant Research & Consulting Ltd. (2014): Germanium – 2014 World Market Review and Forecast, Birmingham, United Kingdom.
Rangel, M., Conceição, K., Grau, J., Pieck, C., Mazzierie, V., Fierro, J. and Carvalho, L. (2013): Effect of Oxidation Step on the Properties of germanium-containing Catalysts for Naphta Reforming, in: Feuerstein, E.E. (ed.), Germanium: Characteristics, Sources and Applications, Nova Science Publisher, New York, USA, pp. 141-168.
U.S. Geological Survey (2000-2014): Mineral Commodity Summaries – Germanium, Reston, USA.
Ust’ak, S., Strašil, Z., Váňa, V. and Honzík, R. (2012): Anbau von Rohrglanzgras – Phalaris arundinacea L. für die Biogaserzeugung, Europäische Union, Europäischer Fonds für regionale Entwicklung.
Van Loo, S. and Koppejan, J. (2012): The Handbook of Biomass Combustion and Co-firing, Earthscan, London, UK.







